無駄に筐体が頑丈なスピーカーアンプの製作
1:前回の電源回路設計に引き続き
前回までで電源回路を適当に設計・製作しましたが、 今回は実際にアンプ回路の設計・製作を行っていきます。
2:基本設計
基本設計は、以下のようにします。
1:セパレート型は面倒なのでプリメインアンプとする。
2:プリアンプ部はオペアンプを用いて簡略化する。
3:筐体もアルミ板を削り出して自作する。
オペアンプを用いる理由は、以前に高級オペアンプのOPA637を購入していたからです。 まあ単にディスクリートで作るのが面倒ということもあるのですが。
3:回路設計
電流増幅段の設計にはこの本を参考にしました。丁寧に解説してあってかなりタメになりました。
![]() | 定本 トランジスタ回路の設計―増幅回路技術を実験を通してやさしく解析 新品価格 |
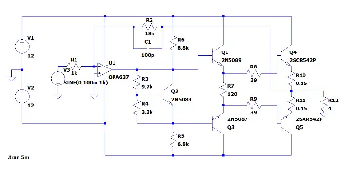
回路はまずこんな感じにしました。およそ前途の本からパクっただけですが。

オペアンプは反転増幅回路として機能させ、ゲインはその辺に転がっていた抵抗を用いて18倍にしました。 ゲインは固定として入力にアッテネーターを挿入することでボリューム調節を実現します。
電力増幅段は2段構成で、実際は前段:東芝2SC1815/A1015ペア、終段及びバイアス部:サンケン電子C3519A/A1386Aペアを用いました。 最近は3本足トランジスタが続々ディスコンになっているので手はんだ派には厳しいです。
バイアス部の設計
バイアス部と終段は熱結合することでバイアス電流の安定化を図っています。具体的にはバイアス用トランジスタを終段トランジスタの上にねじ止めし、更に同じ放熱器に設置しています。 即ち、実際の部品配置が回路図と逆になっているわけです。その結果、この基板の裏側は結構凄いことになっています。
4:とりあえず組んでみた結果…
この回路をブレッドボード上に作るのも面倒なのでいきなりユニバーサル基板で組んでみました。 その結果、盛大に発振しました。OPA637は発振しやすいオペアンプではありますが、それにしてもっていう位発振しました。
5:発振の原因

2日ほどあれこれ実験した結果、回路設計に欠陥を発見しました。初めは反転増幅器にして更に入力部に可変抵抗式アッテネーターを入れていたのですが、 これだとゲイン設定用抵抗R1とかぶってしまってゲインが下がってしまいます。初歩的なミスですが、シミュレーターでアッテネーターを再現していなかったので 意外と気づきませんでした。

また、帰還部に何となく位相補正用100pFを入れていたのですが、これが補正しすぎて逆に発振していたみたいです。 この値は後にステップ入力応答を見て6pFに変更しました。
6:発振は止まったが…

これらの改善でとりあえず発振は止まりました。しかし、次はハムノイズ(電源系からのノイズ)が出始めました。 「ブーン」というノイズですね。これを解決し、意地でも年内に制作を終わらせよう(この日はクリスマス4日前)とした結果、 自宅の学習机が実験ベンチ化しました。これが自宅とは思えない…

その結果、元々入力部を横切るように電源ラインが引かれていたのが原因と判明。また、シャシーアースも忘れていました。 若干無理矢理に電源ラインを移設すると解決しました。
7:筐体を作る

筐体も同時に設計・製作します。初めてのCADで設計に相当な時間が掛かり、更に何を思ったか底面と前後面の3面を全て10mmの極厚アルミ板にした結果 加工が想像以上に大変でした。ドリルを1本へし折りながらも日夜アルミ板をフライス加工し続けた結果、意外と完成しました。
これなら本当にゾウが踏んでも破損しなさそう。
8:そして完成へ

トランスは豊澄電源器 HTR-123を使用しています。左にトランス、右に基盤という構成です。

可変抵抗は東京光音製 100kΩ Bタイプ。そこから延長シャフト(西川電子製)で延長して筐体外に突き出しています。 このつまみのフィット感を見るとフライス盤の威力がよく分かります。
西川電子 シャフトジョイント 30mm延長用 【シャフトジョイント30MM】 新品価格 | ![]() |
この「延長シャフト」の名前が分からず悩みました。

ただ、音量つまみの真横に入力RCAジャックを持ってきたのは設計ミスですね。

ちなみに、前後面の板厚を分厚くし過ぎたことを反省し、フタは2mmにしました。まあ今更ですが。 総重量はトランスが重いこともあり5kg近くに達しています。結構ズッシリです。

スピーカーターミナルは安心のアムトランス製。ヒートシンクは適当に外に出しています。 切断面は加工に失敗してガタガタですが裏側なので気にしない。
9:実家に送り付ける
これで一応完成したわけですが、残念ながら東京の集合住宅でスピーカーを鳴らすわけにもいかないので実家(田舎の一軒家)に送り付けて年末年始休暇に楽しむことにしました。 そんな訳で意地でも2019年中に完成させようとしていたのです。 音質についてはまた別記事で書こうと思います。


