PFC付きオーディオ用電源の開発その2
1:妥協が大事
前回、電子ヒューズを搭載するとか豪語していましたが面倒なのでコスト優先でガラス管ヒューズにしました。 また、突入電流抑制機構も真面目に実装は行わない方針に決定。妥協が一番!
2:「力率」とは…

「力率」と言うと、モーターの抵抗成分になるだけ多くの電流を流すというやつが多いですが、 こういったコンデンサ入力型回路では入力電流のピークを抑制し、なるだけ流れる電流の最大値を減らすことを「力率改善」と言うことにします。 つまり、効率がどうこうというより、線材の太さを細くできたり、EMI対策に繋がったりするみたいです。
3:インダクタを追加する

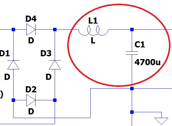
ピークを抑制するにはインダクタ(コイル)を適当に突っ込めばなんかいい感じになるだろう、と私は考えたわけです。しかし、専門家(大学教授)から言われたことは、 赤丸内のコイルとコンデンサによって直列共振回路が作られているから、その共振周波数と電源周波数が近いと短絡事故になる、とのことでした。 そして、このコンデンサを前回決めた4700μF×2とすると、インダクタが巨大化することが判明。

それならアキバで巨大なインダクタを買ってやろうとアキバを歩き回ったのですが、残念ながら350μHが限界でした。 その結果、350μH×2のインダクタと、15000μF+4700μF×2のコンデンサを使用することを決定。これで、共振周波数は36Hzとなり、50Hzより低いので問題なし。 突入電流はコイルの緩衝作用とトランスの内部抵抗があるから大丈夫だろう、ということで放置。
4:林立するコンデンサと即席水冷システム

無事アキバで部品を購入し、組み立てました。15000μFのコンデンサの主張が強い。そして、両電源なので全て×2。 とりあえず、疑似負荷として10Ωのメタルクラッド抵抗を接続。負荷抵抗には1A以上の電流が流れているのでアッツアツです。それをどう冷却するか考えた結果、 缶詰の空き缶に薄く水を張って抵抗を漬けるという荒業に出たわけです(危険なのでマネしないように)。
5:実験結果

10Ω負荷時の出力電圧(上)と電流(下)はこんな感じでした。まあまあリプルは多いよね。そして、コイルを入れた意味はあったのかなかったのか…
電流波形はテスター用カレントプローブを使って無理矢理測定しているから本当にこうなのかよく分からないし。

立ち上がり波形はこんな感じで大体2A程度流れています。そんなに突入電流は流れていないかな。 こんな感じで、なんか微妙ですが一応設計終了とします。次はパワーアンプの設計だ…